Top 32+ imagen mapa mental padre rico padre pobre Viaterra.mx

mapa conceptual. reseña. padre rico. padre pobre. Diagrama por Octaviano Adalberto Serapio Carmona, actualizado hace más de 1 año. 4341. 1.
Top 32+ imagen mapa mental padre rico padre pobre Viaterra.mx

Padre rico padre pobre por Alejandro Guerrero Saltos 1. El padre pobre te enseña a: 2. Promueve a estudiar 2.1. Para trabajar en una empresa como empleado 3. No le gusta el tema de dinero 3.1. Busca tener las cosas facilmente 4. Cuando tiene mejores entradas sus gastos suben de igual manera 4.1. No piensa en el futuro 5. Busca trabajo para.
Padre Rico Padre Pobre5 B15 D[1]

mapa mental del libro de rico pobre pobre rico noveno; Mind Map by ricardo rincon, updated more than 1 year ago More Less Created by ricardo. PADRE RICO PADRE POBRE ROBERT KIYOSAKI. chunlytrujillo. CAPITULO 2. Sofia Dieguez "Padre Rico, Padre Pobre" John Rivadeneira "Padre Rico, Padre Pobre"
Padre rico Padre pobre MindMeister Mapa Mental
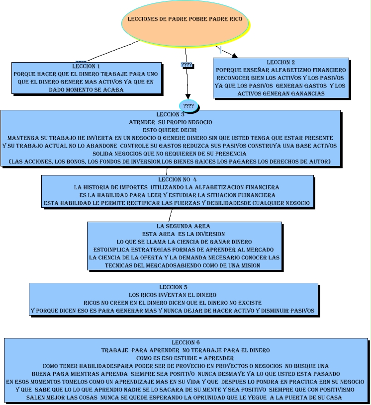
Mapas Mentales Similares Esbozo del Mapa Mental. Padre Rico, Padre Pobre por Fernanda Ortiz 1. Lecciones de Vida 1.1. Los ricos no trabajan por el dinero 1.2. Especialización Financiera. 1.2.1. Activos en lugar de pasivos. 1.3. Atiende tu negocio. 1.3.1. Que estoy haciendo y a donde quiero llegar.
Administracion HTG MAPA CONCEPTUAL PADRE RICO PADRE POBRE

Una interpretación basada en psicología del dinero y PNL para una aplicación práctica de los consejos de este bestseller.👉Te invito a que te suscribas a mi.
Introducir 70+ imagen mapa conceptual padre rico padre pobre Abzlocal.mx
Mind Map on Padre rico, padre pobre, created by Angelica Florez on 19/04/2020.
Actualizar 125 Images Padre Rico Padre Pobre Mapa Men vrogue.co

Bienvenidos a la primera sección de "Libros para cambiar tu mentalidad"vamos a arrancar con el libro base de las finanzas personales y de cambio de mentalida.
PADRE RICO PADRE PADRE POBRE ( ROBERT KIY... MindMeister Mapa Mental
¡Descarga Mapa mental padre rico padre pobre y más Esquemas y mapas conceptuales en PDF de Idioma Español solo en Docsity! Soluciona problemas. Produce dinero. Padre rico, padre pobre. Declaración. Los ricos no trabajan por dinero. Vidas guiadas por emociones. Miedo. Ignorancia. pl Pone el dinero en nuestros bolsilos.
ADMINISTRACION Mapa Mental de Padre Pobre, Padre Rico

Loading…..
Actualizar 81+ images mapa conceptual padre rico padre pobre Viaterra.mx

padre rico padre pobre relación con la psicología del trabajo y gestión inteligencia financiera gracias a la inteligencia financiera surge el capital intelectual son las estrategias de como se puede obtener dinero partiendo solo de tu mente y se recalca en el libro es importante.
Resumen del libro Mapa mental imprimible Padre rico Padre pobre por Robert Kiyosaki / A3, A2

En este video te damos un resumen bien explicado del libro "Padre rico, padre pobre" de Robert Kiyosaki. Este libro es un clásico en la literatura de finanza.
Mapa Mental Padre Pobre Padre Rico PDF
DOS PAPAS. 2.1. PADRE POBRE: UNIVERSITARIO INTELECTUAL SER EMPLEADO. 2.2. PADRE RICO: NO CONCLUYO NINGÚN ESTUDIO BUSCA SOLUCIONES QUE EL DINERO TRABAJE PARA EL SE CONVITIO EN UN HOMBRE RICO. 3. COMO CONSEGUIR INGRESOS Y QUE HACER CUANDO LLEGUE. 4. TIPO DE GENTE.
Libro Padre rico padre pobre. Atrae dinero. Villa del Parque

PADRE RICO PADRE POBRE Mapa mental Urcola M. Eugenia Sánchez Oriana 4to B 2020 Activo necesario para salir de "la carrera de la rata" LECCIÓN 1 El activo más poderoso es nuestra mente LECCIÓN N°1 "Los ricos no trabajan por dinero" LECCIÓN 1 "Los pobres y la clase media trabajan.
Mapa Mental Padre Rico Padre Pobre Esquemas Y Mapas C vrogue.co

Mapas Mentales Similares Esbozo del Mapa Mental. PADRE RICO, PADRE POBRE por Alma G Ortegon Puga 1. Lecciones de vida 1.1. Los ricos no trabajan por el dinero 1.2. Especialización financiera. El poder de la mente. 1.6.1. La inteligencia resuelve problemas. 1.7. Superar obstáculos. 1.7.1. Hábitos. 1.7.2. Miedos.
Mapa Mental Padre Rico Padre Pobre Esquemas Y Mapas C vrogue.co

Mapa Mental en Padre rico padre pobre , creado por Angie Paulina Villa en 20/11/2017.. Resource summary. Padre rico padre pobre . 1. el rico no trabaja por el dinero. 2 .el porque aprender sobre finanzas . 3. ocúpate de tus propios negocios . la ubicación de tu negocio es importante . busca activos que te gusten .
Mario perez Padre rico padre pobre

padre rico, padre pobre Alan Fernando Paulino Morales /Mapa Mental Padre Rico, Padre Pobre 08/06/2020 Los ricos no trabajn por dinero leccion 1 inteligencia financiera En esta leccion enseña, que la vida misma es una maestra de lecciones y oportunidades, para lograr un objetivo hay
.